Part B.

Dublin to the Dapto District

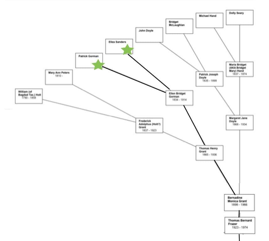
Patrick Gorman married Eliza Sanders in Dublin city, Ireland in April 1834.

Patrick and Eliza were my great-great-great-grandparents.

  • Great-great-great-grandparents ~ Patrick & Eliza Gorman
  • Great-great-grandmother ~ Ellen Bridget Gorman
  • Great-grandfather ~ Thomas Henry Grant


  • Grandmother ~ Bernadine Frazer (nee Grant)
  • Father ~ Thomas Bernard Frazer

Catholic Parish Registers, The National Library of Ireland; Dublin, Ireland; Microfilm Number: Microfilm 08834 / 03    via Ancestry.com Operations, Inc.

See: https://registers.nli.ie/registers/vtls000633655#page/270/mode/1up

The Sydney Gazette and New South Wales Advertiser  Sat 18 Oct 1834 Page 3

The True Colonist Van Diemen's Land Political Despatch, and Agricultural and Commercial... (Hobart Town, Tas.) 

Tue 14 Oct 1834 Page 2

The Sydney Herald (NSW : 1831 - 1842) Mon 3 Nov 1834 Page 2

Galway born Patrick Gorman married Eliza Sanders [Saunders] in Dublin city, Ireland in April 1834. The shipping records that seem most likely to belong to this couple simply list them as ’Patrick Gorman and Mrs Gorman’. According to these records my newlywed 3rd great grand-parents, Patrick and Eliza Gorman set sail for Australia aboard the Medora on the 1st June 1834. They arrived in Hobart Town on 7th October and then sailed on for Port Jackson on 25th October. They arrived in Sydney on 1st November 1834.

NEW SOUTH WALES

 Records show  that after they arrived in Australia Patrick and Elizabeth (nee Sanders/Saunders) Gorman lived in the Hunter Valley for a few years and then settled in the Yallah area. Yallah is a western suburb in the City of Wollongong, New South Wales. 

“William Browne, known as "Merchant Browne", of the firm of Browne & Turner of Calcutta. Arrived in the Mary 17 April 1816 and established a store in George Street, Sydney. He acquired the 'Abbotsbury' property at Cabramatta, land at Appin, and received grants totalling 3,800 acres in Illawarra. William Browne's farm was called 'Anthlin' or 'Yalla' and comprised 3,000 acres on the west side of the Lake Illawarra.” https://www.mq.edu.au/macquarie-archive/journeys/people/peoplea_f.html

 In 1831 the property was divided into five lots and much of it was acquired by Henry Osborne who already owned 2560 acres nearby that he had named “Marshall Mount”. Osborne developed parts of ‘Athanlin’ into a dairy and in the 1840s was he one of dairying’s aristocracy.

“The 1841 Census shows seven people living at "Wolingary" in houses owned by Alexander Imlay. Presumably "Wolingary" is Wollingurry Creek which formed part of "Athanlin". The seven house holders were Joseph Pike, Edward Dow, Patrick Gorman, George Baker, Dennis McNamara, James Hilder and Richard Dennis.”  Source: lllawarra Historical Society. http://ro.uow.edu.au/cgi/viewcontent.cgi?article=1826&context=ihsbulletin

The two main roads through Yallah in the 1800's were Major Mitchell's South Coast Road which was marked out in 1834 and Marshall Mount Road. http://www.wollongong.nsw.gov.au/library/onlineresources/suburbprofiles/Pages/Yallah.aspx#gref

The Sydney Morning Herald 

Mon 28 Jul 1851 Page 2

 Illawarra Mercury (Wollongong, NSW ) 

 Mon 27 Sep 1858 Page 3

Illawarra Mercury (Wollongong, NSW) 

 Fri 10 May 1861  Page 3

Illawarra Mercury (Wollongong, NSW) 

Tues 25 Feb 1862  Page 3

Patrick and Elizabeth Gorman had four children, Patrick (Jnr), John, Mary and Bridget (aka Ellen). Mary Gorman married John Moran in 1861. Patrick Gorman (Snr) died aged 82, on 11th January 1879 at Log Bridge and is buried in the R.C. section of the Dapto cemetery.

My great-great-grandmother ‘Ellen’ Gorman married Frederick Adolphus Grant on 28 June 1861 in Yass. Ellen and Frederick settled in the Harden-Murrumburrah area and raised a large family.